在中国科学院与科睿唯安公司联合发布的《2018研究前沿》报告中,“可拉伸材料和器件”被列为化学与材料科学领域第三大前沿热点,以生物集成电子为代表的可拉伸电子器件包括电子皮肤、可穿戴电子、人机交互接口和植入式器件的发展尤为迅猛。同时具有仿生力学特性(非线性粘弹性、软而强韧、优异的弹性)和生物学特性(生物相容性和可降解性)的弹性体是研制该类器件的基础,然而目前仍然非常有限。
针对上述瓶颈问题,pg娱乐电子游戏游正伟教授团队提出新型杂化交联分子设计,研制了新一代力学和生物学双重仿生皮肤的弹性体材料,并展示了其在生物集成电子领域良好的应用前景。相关工作以“Mechanically and biologically skin-like elastomers for bio-integrated electronics”为题,发表于国际顶尖学术期刊《自然·通讯》(Nature Communications)。pg娱乐电子游戏的博士生陈硕是论文的第一作者,游正伟教授是该论文的通讯作者,管清宝副教授以及pg娱乐电子游戏化学化工与生物工程学院何创龙教授和周小军博士为共同作者。该工作还获到了天津大学刘文广教授和康奈尔大学王亚冬教授的指导。
基于团队长期研究的生物弹性体聚癸二酰甘油二酯(PSeD),该工作设计并合成了脲基嘧啶酮(UPy)修饰的PSeD,制备了具有氢键和共价杂化交联网络的PSeD-U弹性体。通过氢键和共价交联密度的调控,该材料的韧性可以达到共价交联PSeD弹性体的11倍,强度是其3倍。该弹性体表现出与人体皮肤类似的力学性能(杨氏模量:0.64±0.10 MPa;抗撕裂能:3670±86.6 J/m2),还具有优异的生物相容性和生物降解性。最后,作者设计并制造了基于微结构PSeD-U介电元件的高灵敏度压电传感器和基于银纳米线的电阻应变传感器器件,展示了其在生物集成电子领域的良好应用潜能。

图1、仿生皮肤PSeD-U弹性体的示意图及性能。a 具有杂化交联结构的PSeD-U弹性体示意图。b 将旋涂得到的超薄PSeD-U20膜(70 μm厚)附着在人体皮肤上,通过拉伸、压缩等过程表明该材料具有很好的顺应性,标尺=10 mm。c 以弹性体样品PSeD-U20-12h为代表的PSeD-U弹性体具有优异的可拉伸性能,可以被拉伸至原始长度的5倍,标尺=10 mm。d 由于高强、高韧的特性,PSeD-U20-12h弹性体(40 mg)能挂住100 g的重物。
为了证实该类材料具有类皮肤的特性,作者首先通过化学交联密度的调控,筛选出了与皮肤具有近似模量(0.42-0.75 MPa)的PSeD-U20弹性体。进一步,通过优化氢键的密度(UPy基团含量)在保持适宜仿生模量的同时大幅度提升了材料的强度和韧性,得到拉伸强度(0.73±0.10 MPa)、最大形变(509±24%)的样品PSeD-U20-12h。作者根据不同的形变范围将应力-应变曲线分为三个区域,并提出了氢键的“力学隐形”机制:在低应变(区域i),PSeD-U20-12h弹性体表现出与无氢键的PSeD-12h弹性体相似的模量,此时氢键处于“力学隐形”状态;随着应变的增大,氢键解离耗散机械能,因此区域ii的应变-应力曲线对应的斜率小于区域i;而在大应变(区域iii)下,氢键解离达到饱和,主要贡献的是共价交联网络,与区域ii相比,区域iii的模量迅速增加。这种具有自增强特性的非线性应力-应变行为与人类皮肤极其相似(如图2)。此外,弹性体PSeD-U20-12h的抗撕裂能(3670±86.6 J/m2)与皮肤(3600 J/m2)相当。

图2、仿生皮肤PSeD-U弹性体的机械性能。a 共价交联密度相同的情况下,不同氢键密度的PSeD-U-12h弹性体应力-应变曲线。b 样品拉伸至5%形变后900 s内的应力松弛曲线。C 应力随应变的关系图,根据应变区域的不同可将应力-应变曲线分为三部分。d 形变30%的循环拉伸测试。e 不同间隔时间下,300%循环的应力-应变曲线。f 样品PSeD-12h与PSeD-U20-12h撕裂能的比较。
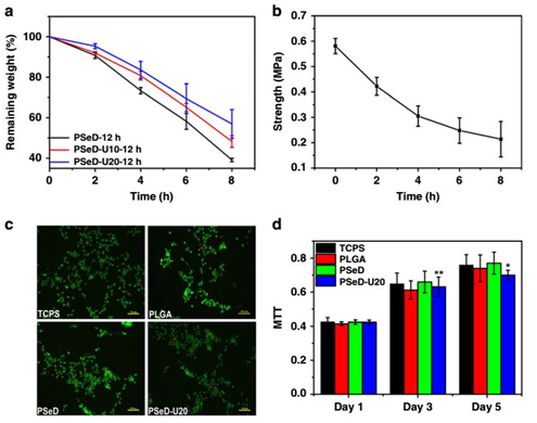
除了力学特性,生物降解性和生物相容性等生物学特性也是人类皮肤的重要特征,是生物集成电子器件理想性能要求。通过体外酶解实验、细胞相容实验和小鼠皮下的生物相容性实验等证实PSeD-U弹性体材料具有良好的生物降解性和生物相容性。

图3、PSeD-U弹性体的降解行为及细胞相容性。a 37 oC下,PSeD和PSeD-U弹性体在脂肪酶DPBS(0.1 M)中的体外降解性。b 不同降解时间后(0,2,4,6,8 h),应变200%时,PSeD-U20-12h的拉伸强度,表明力学强度的逐步降低。c NIH3T3成纤维细胞在TCPS、PLGA、PSeD和PSeD-U20活/死检测中的图像。表面活细胞数量多(绿色),死细胞少(红色),说明PSeD-U具有良好的生物相容性(放大倍数=×100;比例尺= 100μm)。d NIH3T3成纤维细胞培养在TCPS、PLGA、PSeD和PSeD-U20弹性体上的MTT分析。同一时间点不同材料间无显著性差异。与前一时间段比较,差异有统计学意义标注为*p < 0.05或**p < 0.01。
为了证明PSeD-U弹性体在生物集成电子领域的应用潜力,作者制备了一种基于微结构PSeD-U20-12h弹性体介电膜的压电传感器(如图4)。该传感器在低压时(p <2 kPa)的灵敏度为0.16 k Pa−1,高压时(2 < p < 10 kPa)的灵敏度为0.03 kPa−1。此外,在循环压缩试验中,它表现出良好的稳定性和较小的迟滞性。

图4、基于PSeD-U弹性体的压电式传感器的示意图及表征。a 压电式传感器的结构示意图。b PSeD-U20-12h弹性体介电层的微结构SEM图。c 压电式传感器的压力-响应图。d 压力为0.84 kPa时传感器的响应时间。插图显示压力传感器对压力释放的响应时间。e 压力传感器在不同压力下的动态响应,频率为0.08 Hz。f 压力传感器在不同频率下的动态响应,压力为2.86 kPa。
进而,作者还结合银纳米线制备了可拉伸的皮肤仿生应变传感器。。由于PSeD-U弹性体的仿生皮肤力学性能,该传感器不仅能够检测手腕运动造成的拉伸应变,并且还能够对手腕弯曲造成的皮肤褶皱的变化进行监控(如图5)。

图5、电阻式应变传感器。a PSeD-U20-12h 薄膜表面银纳米线 SEM 图。b复合导电膜的应变和电导率关系。c应变传感器贴附到手腕的照片。d手腕弯曲导致应变传感器电导率的变化以及相对应的手腕动作照片。
该工作通过设计氢键和共价键杂化交联结构发展了首个力学和生物学双重仿生皮肤的弹性体材料,该材料具有类皮肤的非线性应力应变力学行为、软而强韧的力学特性、良好的抗撕裂性能、生物相容性能以及降解性能。作者提出的氢键的“力学隐形”机制是实现该弹性体材料类皮肤力学性能的关键,可以拓展到其它强弱键杂化交联体系,具有一定的普适性,为在人工合成材料中实现仿生力学的构建提供了简便、高效的新策略。同时具有优异的力学和生物学特性的弹性和相应的器件将会在植入式电子医疗器械、生命体征监测、人机交互、软体机器人、人工智能等领域具有广阔的应用前景。
该工作获得了国家自然科学基金、上海市自然科学基金、pg娱乐电子游戏励志计划等项目资助。
原文链接:https://www.nature.com/articles/s41467-020-14446-2
团队主页:http://pilab.dhu.edu.cn/zyou/main.psp